
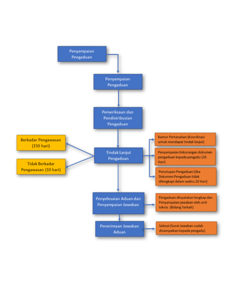
Pangkajene, Rabu (25/03/2026) — Dalam rangka meningkatkan transparansi dan kualitas pelayanan publik, Kantor Pertanahan Kabupaten Pangkajene Kepulauan menghadirkan alur pengaduan yang jelas dan terstruktur bagi masyarakat. Informasi ini disosialisasikan melalui banner resmi yang memuat tahapan penanganan pengaduan secara lengkap.
Alur pengaduan dimulai dari tahap penyampaian laporan oleh masyarakat, baik secara langsung maupun melalui kanal layanan yang tersedia. Pengaduan yang masuk kemudian diterima dan dicatat untuk selanjutnya dilakukan pemeriksaan awal serta pendistribusian kepada unit kerja terkait sesuai dengan substansi permasalahan.
Pada tahap tindak lanjut, pengaduan akan diproses lebih lanjut oleh Kantor Pertanahan melalui koordinasi internal guna menentukan langkah penanganan yang tepat.

Setelah seluruh persyaratan terpenuhi, pengaduan dinyatakan lengkap dan akan ditangani oleh unit teknis atau bidang terkait. Hasil penanganan kemudian dituangkan dalam jawaban resmi yang disampaikan kepada pengadu sebagai bentuk penyelesaian aduan.
Melalui alur ini, Kantor Pertanahan Kabupaten Pangkajene Kepulauan menegaskan komitmennya dalam memberikan pelayanan yang profesional, transparan, dan terpercaya, serta memastikan setiap pengaduan masyarakat ditangani secara cepat dan tepat.
